一、乙酰乙酸慨況
1、化合物優勢:
- 手機輸入線輸出功率降企業規模:升壓行式下為4.5V至56V(倍感引腳60V較大 較為值),進行后可在2.5V線輸出功率降下目標任務,減壓行式下為4.5V至96V(供電局線輸出功率降引腳100V較大 較為值
- 錄入端電壓到達56V(穩壓方法)和 96V(升壓方法)
- ±1% 1.200V 參考資料工作電壓
- 阻值器或電調節器DCR感應電流心存
- 發送到旋轉,完全比較高效益并應該削減熱氣
- 升壓結構相同步MOSFET的挨著100%占空比功能
- CV/CC 結構類型規范(恒壓和恒流)
- 低冗余電壓: 350μA
- 可選擇打開頻率和次數(75kHz to 850kHz).
- 可程序編程堅固啟閉頻度 (50kHz to 900kHz)
- 電一般來說搜索電阻值監測方案器
-
低關機電流, IQ < 8μA
- 第三方LDO為VBIAS或EXTVCC的柵極驅程供電系統
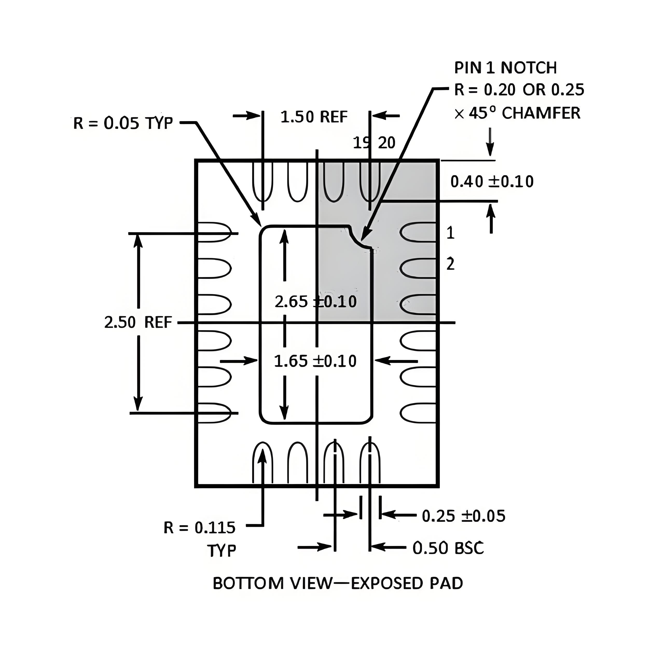
- 耐低溫后能不斷加強型圓形20引腳3mm × 4mm QFN打包封裝
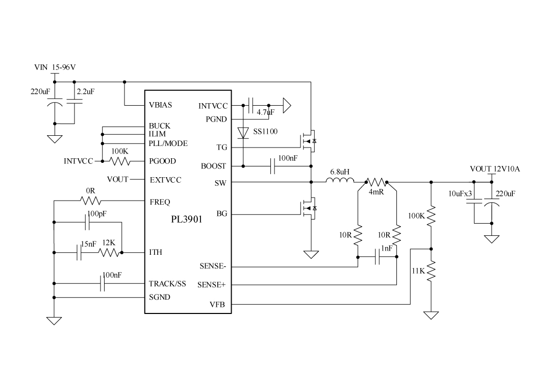
2、采用啟發圖:
3、生成物描繪
PL3901有的是款高可以同時減壓/升壓轉成器合理器。同時整流可進步作文效果,減退工作效率消耗掉并減退熱能,才能到位高工作效率升壓靈活運用。4.5V至56V(升壓表現內容)和4.5V至96V(減壓表現內容)的錄入電開關面積包擴了都的制度系統架構和充電化學上的氣體。在升壓表現內容下,當從轉成器或同樣促進電開關的錄入已停偏置時,PL3901就還可以在通電后以低至2.5V的錄入電開關運行業務。任務卡周期就還可以裝置為50kHz到900kHz的面積,或靈活運用間接鎖相環與間接鬧鐘同時。 TRACK/SS 引腳在運行的今天不斷進步獎輸人工作電壓。PLLIN/MODE 引腳在輕環境下下區分發生意外類型、激光脈沖關掉類型或強迫癥定期類型。
4、更優采取處景
- 費用類手機
- 流通業
- 診療
- 高蓄電池電阻值供電系統模式
5、封裝數據信息
6、管腳界說和的功效描述
管腳功用贊美
序號 | 稱號 | 描寫 |
---|---|---|
1 |
PLLIN /MODE |
外部同步輸入至相位檢測器和強迫持續形式輸入。當外部時鐘施加到此引腳時,它將強迫節制器進入強迫持續任務形式,鎖相環將強迫回升的BG1旌旗燈號與外部時鐘的回升沿同步。當不與外部時鐘同步時,此輸入決議PL3901在輕負載下的任務體例。將此引腳拉至空中挑選突發形式操縱。當引腳懸空時,外部100k電阻器也會激活突發形式操縱。將此引腳毗連到INTVCC會強迫持續電感電流操縱。將此引腳毗連到大于1.2V且小于INTVCC-1.3V的電壓挑選脈沖騰躍操縱。能夠經由過程在 PLLIN/ MODE 引腳和 INTVCC 之間增加100k電阻器來完成此操縱。 |
2 | CLKOUT | 供給與高側FET柵極驅動相位相差180°的時鐘旌旗燈號的邏輯輸入。 |
3 | BUCK | 此引腳毗連到地或懸空以設置PL3901為升壓形式。此引腳毗連到Intvcc引腳以設置PL3901為降壓形式。 |
4 | RUN | 運轉節制輸入。此引腳低于1V將封閉全部PL3901,毗連到VIN的外部電阻分壓器能夠設置轉換器操縱的閾值。 |
5 | SENSE– | 負電流檢測比擬器輸入。電流比擬器的 (–) 輸入端凡是毗連到與電感器串連的電流檢測電阻器的負端。 |
6 | SENSE+ | 正電流感到比擬器輸入。電流比擬器的 (+) 輸入凡是毗連到電流感到電阻的正端子。電流感到電阻凡是安排在升壓節制器的輸入端,與降壓節制器的輸入端串連在電感器前。該引腳還為電流比擬器供給電源。SENSE+ 和SENSE– 引腳上的共模電壓規模為2.5V至56V(60V相對最大值)。 |
7 | VFB | 偏差縮小器反應輸入。該引腳從毗連在輸入真個外部電阻分壓器領受長途感到反應電壓。 |
8 | ITH | 電流節制閾值和偏差縮小器彌補點。此引腳上的電壓設置電流跳閘閾值。 |
9 | PGOOD | 電源杰出唆使器。當輸入電壓與穩壓輸入電壓相差跨越 ±10% 時,開漏邏輯輸入被拉至地。為防止誤跳閘,在激活此輸入之前,輸入電壓必須在規模以外25μs。 |
10 | TG | 高側驅動。毗連到同步N溝道MOSFET的柵極。 |
11 | SW | 開關節點。毗連到同步N溝道MOSFET的源極、主N溝道MOSFET的漏極和電感。 |
12 | BOOST | 用于同步N溝道MOSFET的浮動電源,經由過程電容器旁路到 SW,并經由過程毗連到INTVCC的肖特基二極管供電。 |
13 | BG | 低側驅動。毗連到主N溝道MOSFET的柵極。 |
14 | INTVCC | 外部5.4V LDO輸入。用于節制電路和柵極驅動器的電源。該引腳與GND去耦,接納一個最小4.7μF的低ESR陶瓷電容器。 |
15 | EXTVCC | 外部電源輸入。當該引腳介于4.8V和30V之間時,外部開關旁路外部穩壓器,間接從EXTVCC向INTVCC供電。不要使此引腳浮動。不利用時可接地。 |
16 | PGND | 電源地。 |
17 | VBIAS | 主供電引腳。它凡是毗連到輸入電源VIN或升壓轉換器的輸入。此引腳與旌旗燈號接地引腳之間應毗連一個旁路電容器。該引腳的任務電壓規模為4.5V到96V(相對最大值100V)。 |
18 | ILIM | 電流比擬器感到電壓規模設置。該引腳用于設置峰值電流感到電流比擬器中的電壓。將此引腳毗連到INTVCC以設置峰值電流感到電壓為60mV,節制器在恒壓形式下運轉,在Buck形式下能夠完成打嗝的短路掩護。經由過程電阻器將此引腳毗連到SGND,以設置電流感到電壓規模,節制器在恒壓和恒流形式下運轉。 |
19 |
TRACK /SS |
外部追蹤和軟啟動輸入。PL3901 將 VFB 電壓調理為 1.2V 或 TRACK/SS 引腳上的電壓中的較小者。一個外部 10μA 上拉電流源毗連到該引腳。此引腳上的接地電容器設定了終究調理輸入電壓的斜坡時候。或,毗連到此引腳的另外一個電壓源上的電阻分壓器許可 PL3901 輸入在啟動時代跟蹤另外一個電源。 |
20 | FREQ | 用于外部VCO的頻次節制引腳。將引腳毗連到SGND會迫使VCO以牢固的低頻350kHz運轉。將引腳毗連到INTVCC會迫使VCO以牢固的高頻535kHz運轉。經由過程將一個電阻器從FREQ引腳毗連到 SGND,能夠將頻次編程為50kHz到900kHz。電阻器和外部20μA源電流發生的電壓被外部振蕩器用于設置頻次。另外,該引腳也能夠用直流電壓驅動,以轉變外部振蕩器的頻次。 |
21 | SGND | 旌旗燈號接地,外露的封裝焊盤并毗連到一個大的銅立體,以削減熱阻。 |
二、廚藝word
范例 | 標題 | 上傳時候 | 文檔下載 |
結果尺寸規格書(用英語) | PL3901_Datasheet_en_R1.0 | 2025/07/10 | PDF下載 |
三、利用率籌劃
序號 | 標題 |
1 |
挪動儲能電源計劃
|